400-800-5832
全国免费咨询热线 全国统一购课热线
  • 客服中心
全国免费咨询热线
400-990-5882
服务时间:周一至周日
官方QQ:
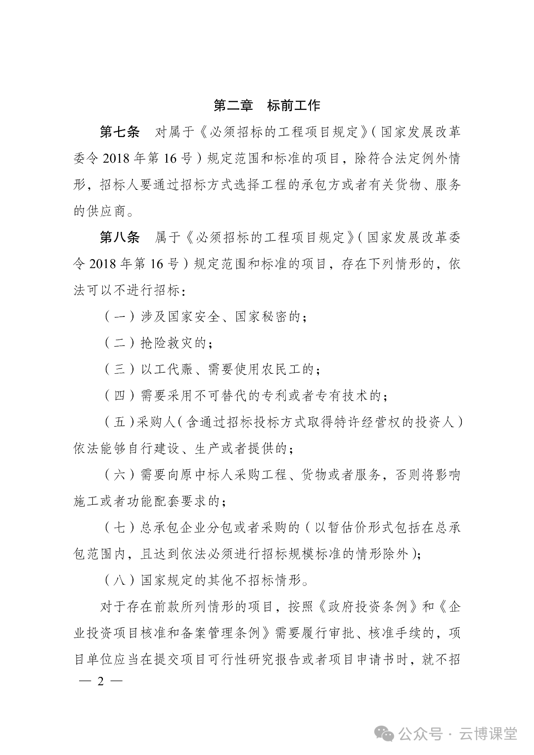
  • 华鼎云教育897066876
  • 一级建造师897066876
  • 消防工程师897066876
  • 造价工程师897066876

招投标新规来了,1月1日起实施!

发布时间:2026-01-04来源:点击数:447

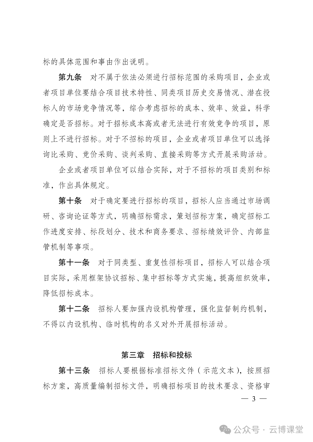
导读:

   为深入治理招标投标领域突出问题,国家发展改革委等部门印发《招标人主体责任履行指引》,为招标人履行主体责任提供具体明确的行为规范,引导和督促招标人履职尽责。指引围..

为深入治理招标投标领域突出问题,国家发展改革委等部门印发《招标人主体责任履行指引》,为招标人履行主体责任提供具体明确的行为规范,引导和督促招标人履职尽责。


图片


指引围绕标前工作、招标和投标、组织开标和评标、定标、履约管理、监督管理等6个重点环节,逐项明确招标人履行主体责任的方式和要求,强调招标人对招标投标活动的科学性、合法性、廉洁性负责。


招标和投标方面,要求招标人高质量编制招标文件,采取防范低于成本价投标、围标串标、弄虚作假等违法违规行为的针对性措施,进一步提高招标公开透明度,压实招标人在招标代理机构管理、保函核验等方面的责任。


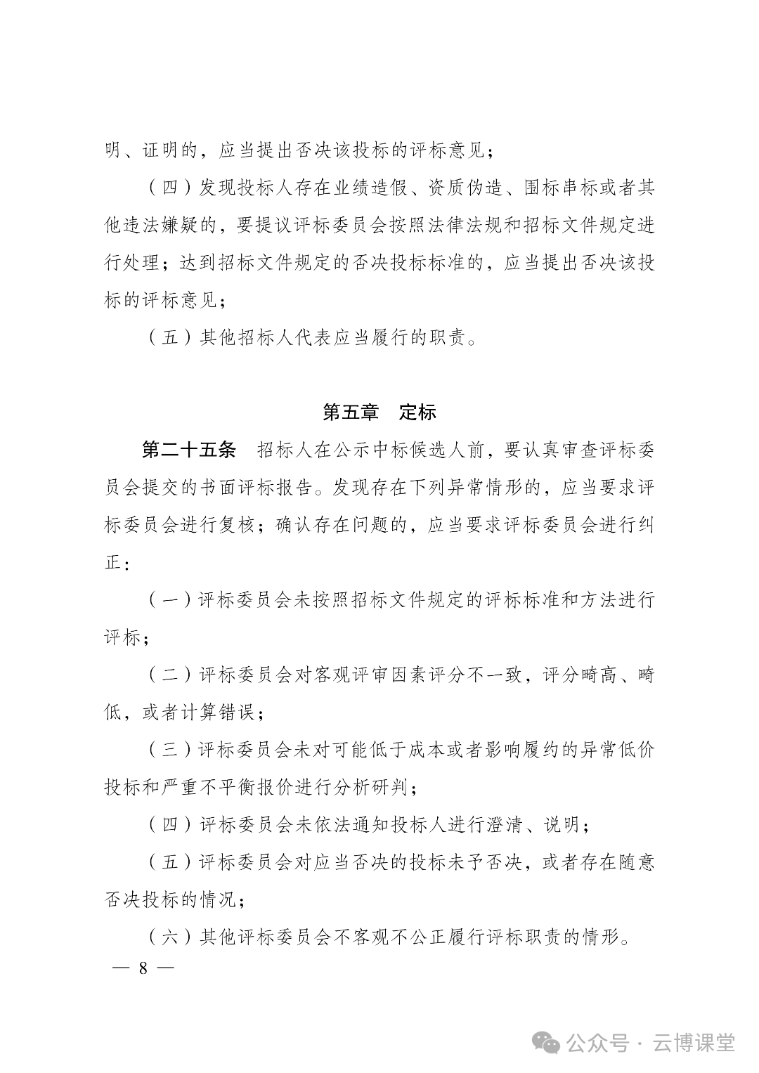
组织开标和评标方面,要求招标人规范履行开标流程,处理开标异议,评标环节应用远程异地评标、智能辅助评标,并对招标人代表的选派和履责作出具体规定。


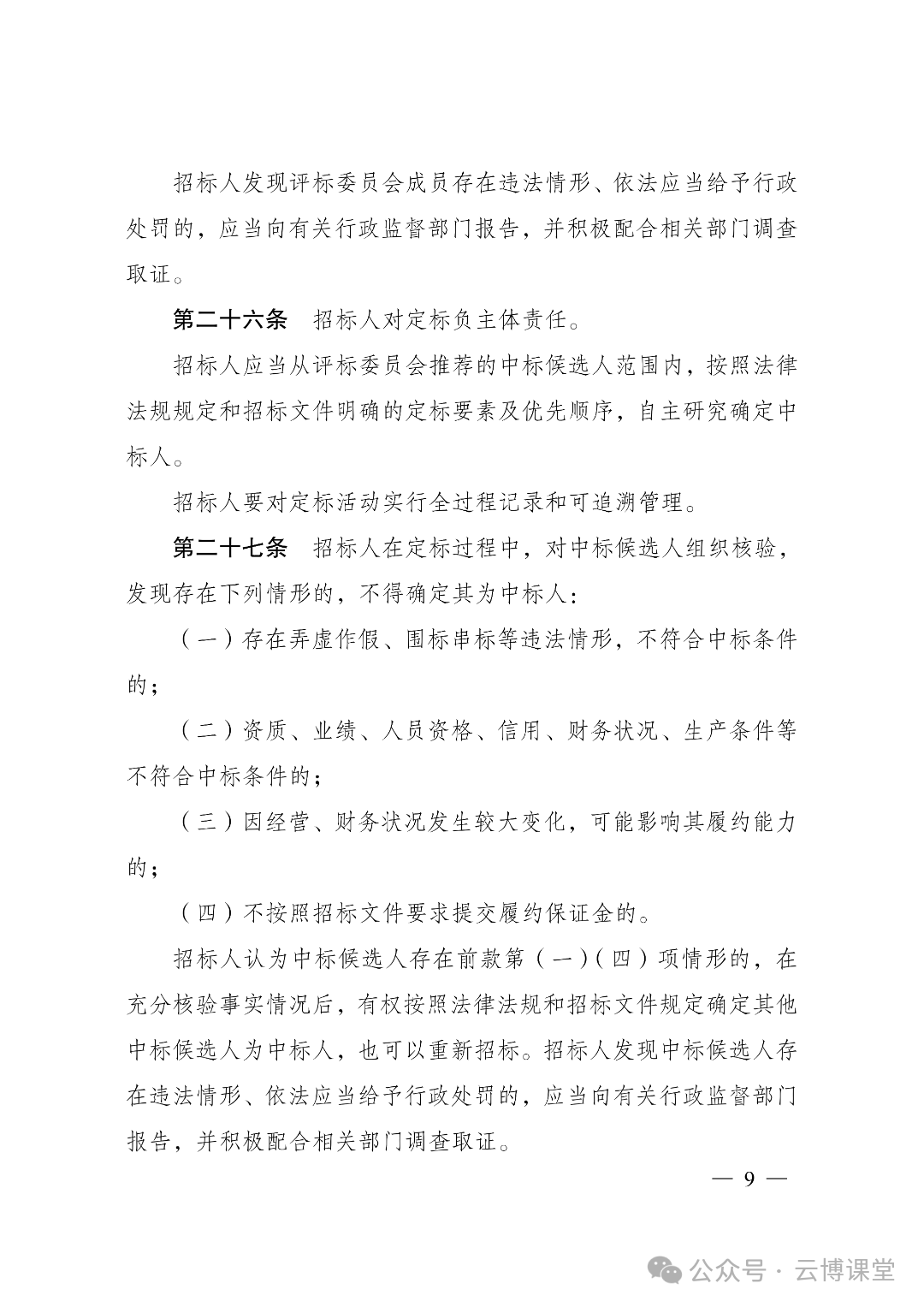
定标方面,要求招标人加强评标报告审查和中标候选人核验,落实定标责任,明确中标候选人公示异议处理、中标结果公平性审查、评标专家履职评价等具体要求。


文件原文如下:

图片
图片
图片
图片
图片
图片
图片
图片
图片
图片
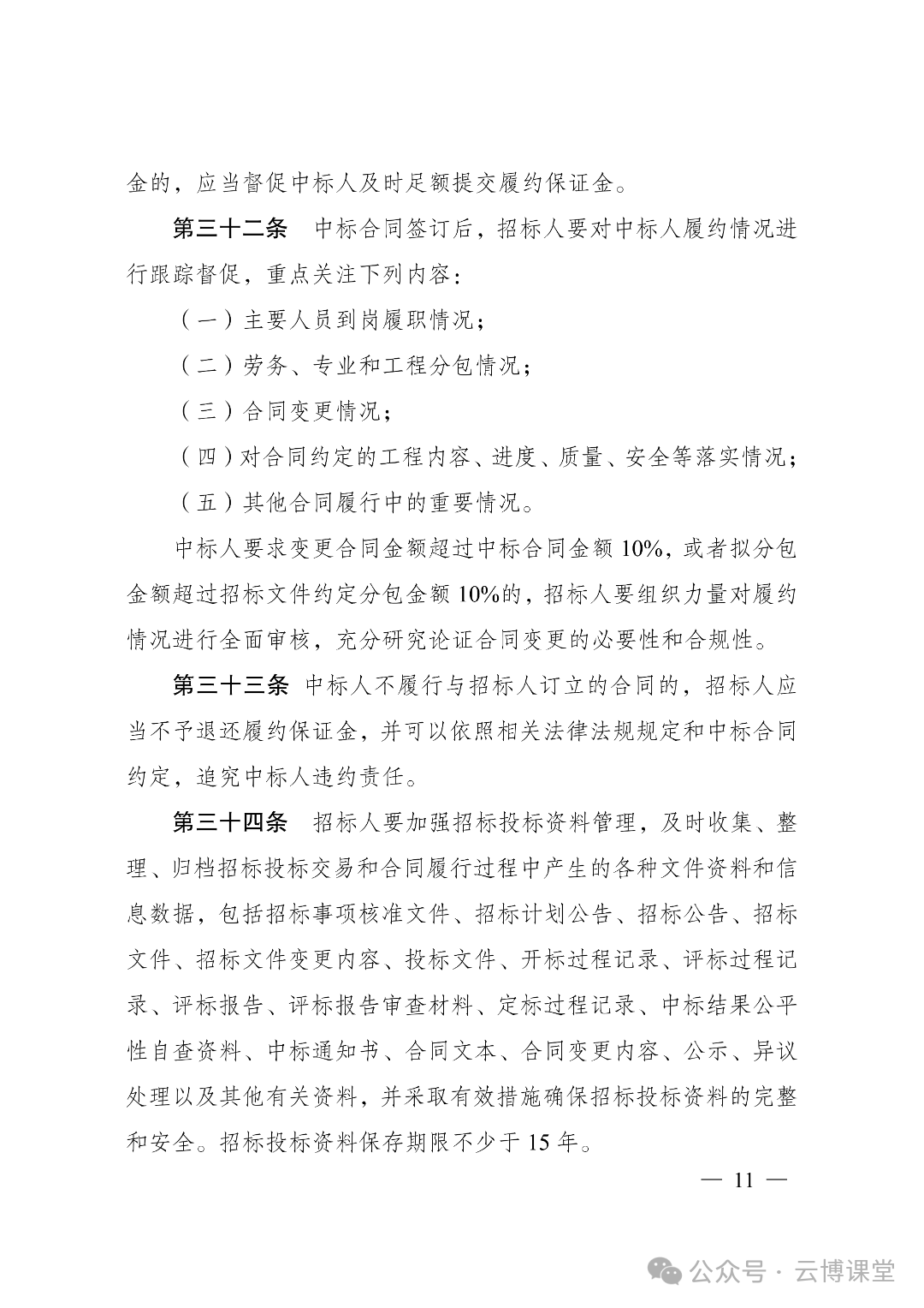
图片
图片
图片